
Moduł oparty na układzie PCF8574 dzięki któremu nie zajmujemy dodatkowych portów procesora.
Adres układu na magistrali I2C konfigurujemy poprzez zworki JP1, JP2, JP3.
Moduł może wysyłać przerwanie do procesora. Na który pin zostanie wysłane przerwanie ustala się zworkami:
- JP4 -> GPIO26
- JP5 -> GPIO27
- JP6 -> GPIO32
- JP7 -> GPIO33
- JP8 -> GPIO34
- JP9 -> GPIO35
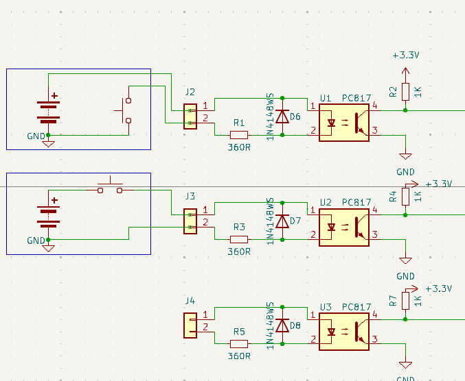
Wyzwolenie wejścia następuje po podaniu napięcia na wejście co odczytujemy jako stan LOW.
Brak napięcia na wejściu odczytujemy jako HIGH.
Przykład sterowania wejściem:

Wejścia są odizolowane od potencjału procesora jak i pomiędzy sobą.
Każde wejście jest wyposażone w switch który po naciśnięciu wymusza stan niski LOW. Jest to przydatne w czasie testów.